医院首页
医院简介
医院动态
医师团队
先进设备
就医指南
党园建设
社会公益
国际中心
当前位置:
主页
>
医院动态
>
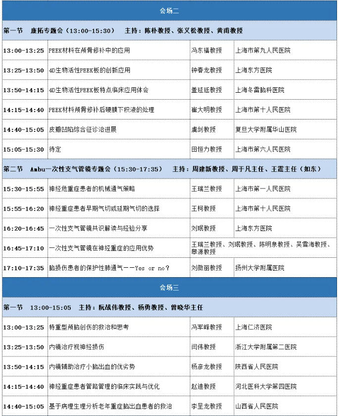
上海冬雷脑科医院主办!第十一届东方神经重症论坛议程公布!
时间:2025-12-01 13:57 作者:冬雷脑科
tags:
上一篇:没有了
下一篇:
2025年11月上海冬雷脑科医院,有哪些重点新闻事件?
医院地址(医保定点医院):
上海市青浦区华徐公路988号
门诊时间(无假日医院)
08.00
AM
~17.00
PM
沪医广[2023]第07-17-G396号
沪ICP备18046001号-1